无障碍阅读 关怀版 返回首页
政府信息公开
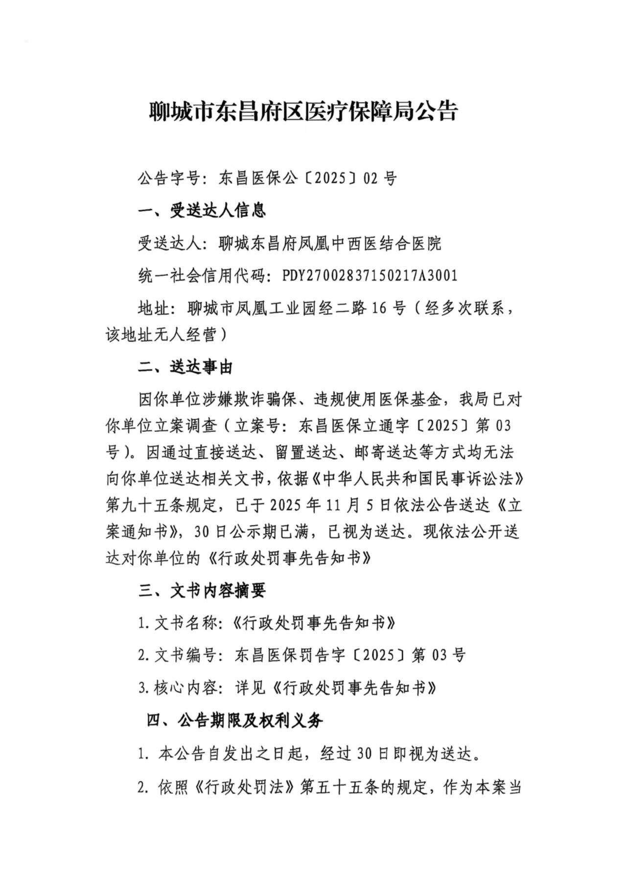
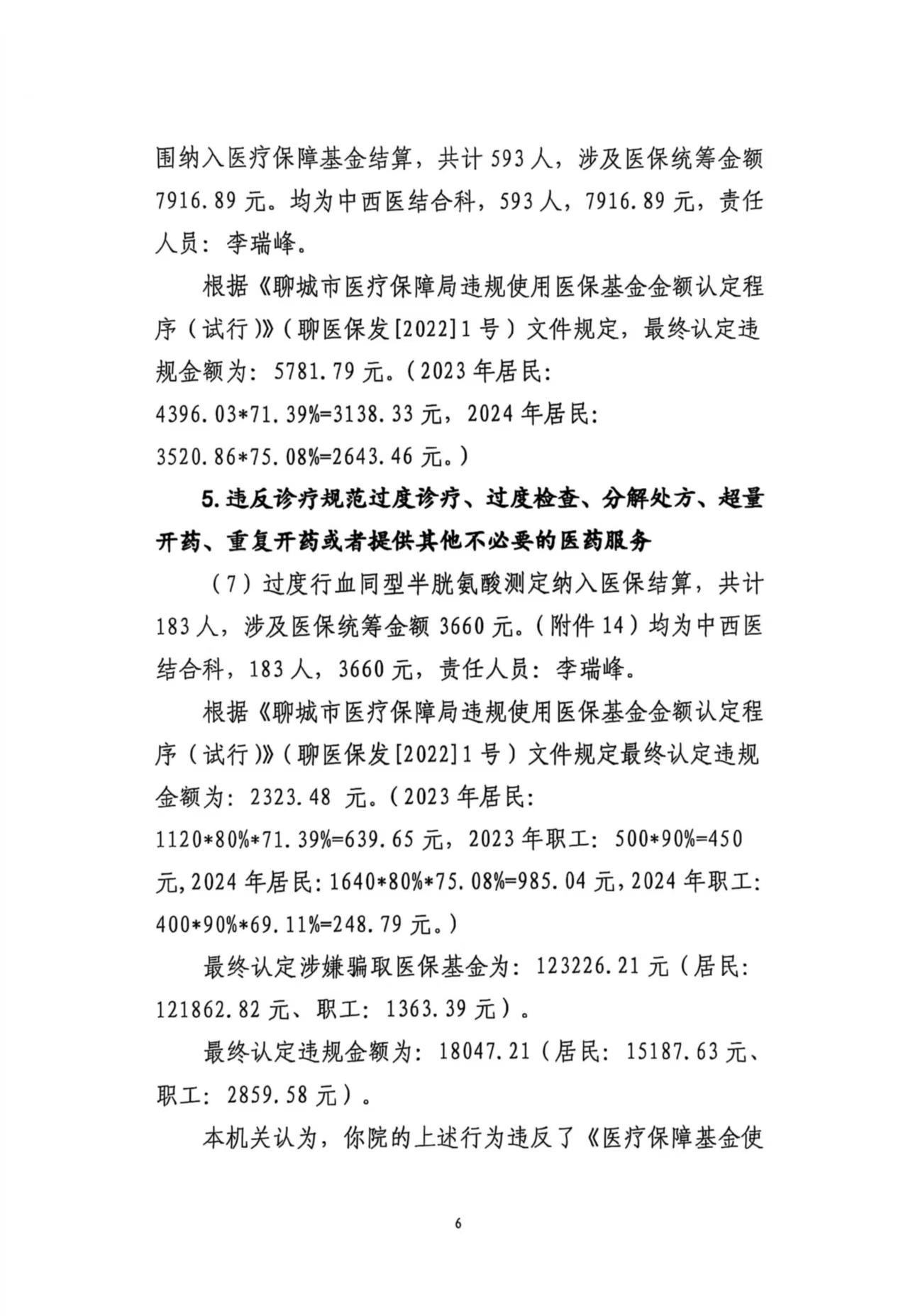
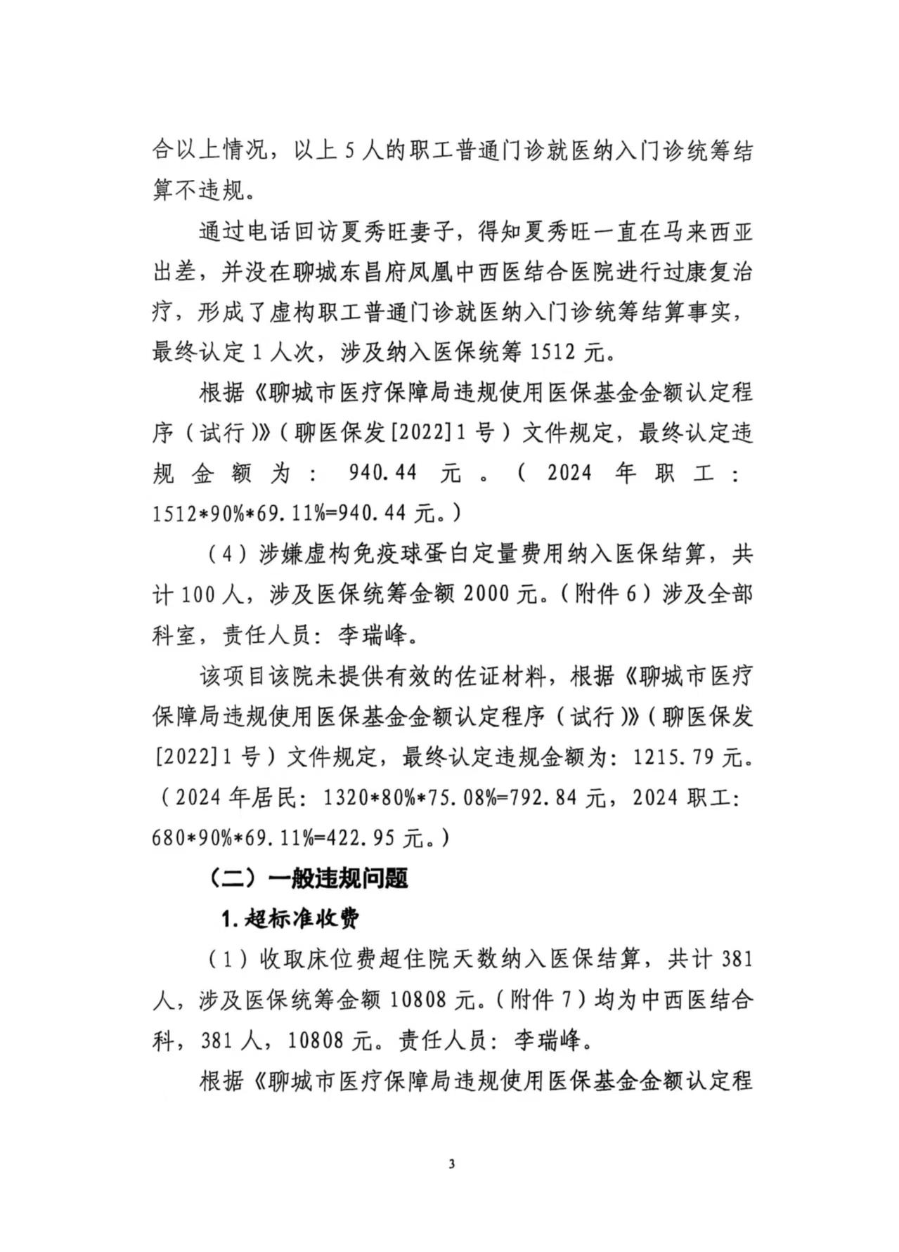
聊城市东昌府区医疗保障局关于聊城东昌府凤凰中西医结合医院文书送达的公告
11371502MB28683642/2025-45942764
2025-12-10
东昌府区医疗保障局

聊城市东昌府区医疗保障局关于聊城东昌府凤凰中西医结合医院文书送达的公告

字号:

打印整页 打印内容 分享

/resources/public/20251210/6939395e87280beaecf2fea6.jpg

/resources/public/20251210/6939395fdb19f247058efc1e.jpg

/resources/public/20251210/6939396187280beaecf2fea8.jpg

/resources/public/20251210/69393964db19f247058efc21.jpg

/resources/public/20251210/6939396587280beaecf2feab.jpg

/resources/public/20251210/69393969db19f247058efc24.jpg

/resources/public/20251210/6939396987280beaecf2feae.jpg

/resources/public/20251210/6939396adb19f247058efc27.jpg

/resources/public/20251210/6939396b87280beaecf2feb1.jpg

/resources/public/20251210/6939396bdb19f247058efc2a.jpg


  • 一审: 邓振军
  • 二审: 李宪达
  • 三审: 肖凤涛

扫码使用手机浏览本页内容

目录导读